“借酒消愁愁更愁”,这句俗语在现代医学中找到了新的科学诠释。酒精使用障碍(Alcohol Use Disorder, AUD)常与抑郁症相伴而生,患者试图通过饮酒缓解情绪,却往往陷入更深的抑郁泥潭,治疗难度也随之增加。究竟是什么让“借酒消愁”变得“愁更愁”?
5月27日,厦门大学医学院张杰教授、冷历歌教授联合上海交通大学袁逖飞教授在Molecular Psychiatry杂志上发表题为“A neural substrate of comorbid depressive symptoms in alcohol use”的研究论文,发现杏仁核中的Menin信号通过调控γ-氨基丁酸(GABA)转运体(GAT1)表达,影响大脑的情感调控机制,揭示了AUD与抑郁症共病的内在的神经机制,并提出Menin-GAT1通路作为潜在治疗靶点,为患者摆脱“越喝越愁”的困境带来曙光。

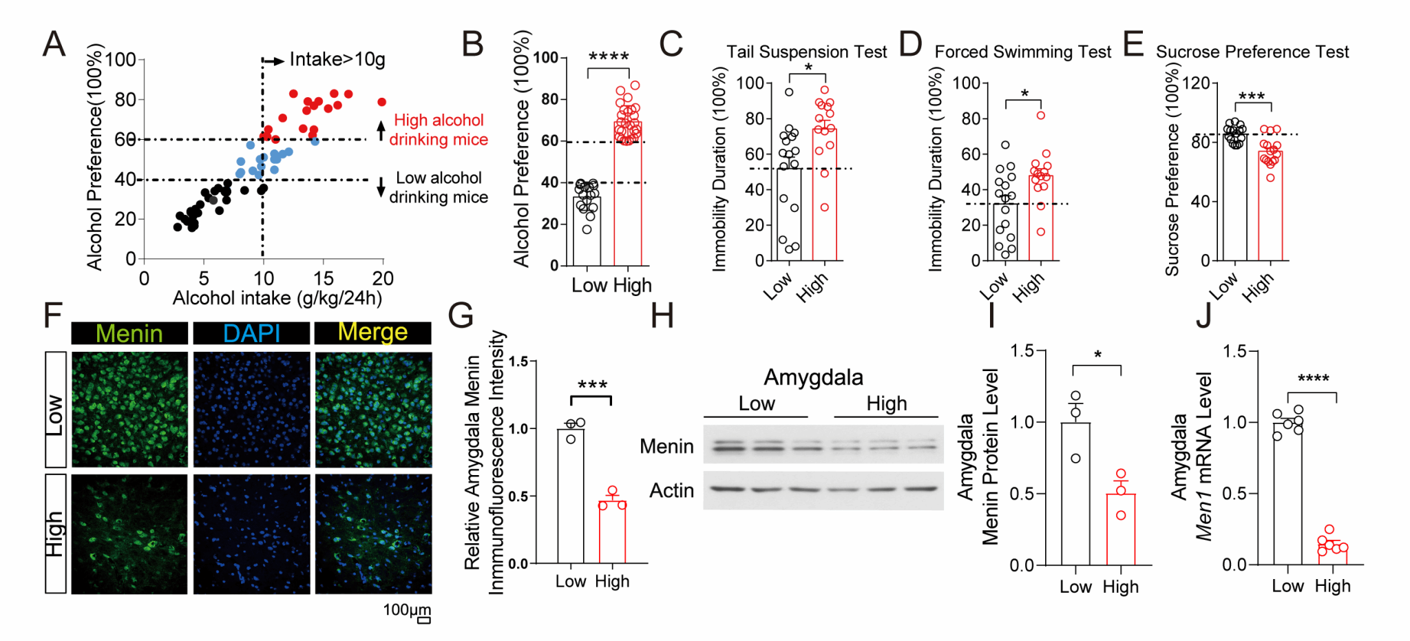
研究团队利用C57BL/6J小鼠的双瓶选择饮酒模型,模拟人类饮酒行为,发现高酒精偏好小鼠表现出明显的抑郁样行为。更令人关注的是,这些小鼠的杏仁核中Menin蛋白和mRNA水平显著下降,提示Menin可能与AUD共病抑郁症密切相关。

图1 高酒精偏好小鼠表现出抑郁样行为,杏仁核Menin表达显著降低
为了深入探究Menin的作用,研究团队采用病毒敲低技术,特异性下调杏仁核基底外侧核(BLA)中间神经元和兴奋性神经元中的Menin表达。结果显示,中间神经元Menin表达的降低导致小鼠酒精偏好增加,并伴随着显著的抑郁样行为。而兴奋性神经元Menin敲低则未见类似效应。

图2 BLA中间神经元Menin缺失加剧酒精偏好与抑郁样行为
机制研究进一步揭示,Menin通过直接结合 GAT1(Slc6a1)基因的启动子区域,促进其转录活性,从而增强GABA清除能力。当Menin缺失导致GAT1表达下降,进而引起GABA 能抑制增强,使小鼠更容易陷入酒精依赖和抑郁情绪。相反,过表达 Menin 或 GAT1 可有效逆转这些效应。此外,研究团队还在人群中筛选到了MEN1基因的一个突变(G503D),携带该基因位点突变的人群更易罹患抑郁症。研究团队进一步证实携带该基因位点突变的小鼠表现出更高的酒精偏好和抑郁样行为,而恢复BLA中间神经元的GAT1表达可有效缓解这些症状。这个发现暗示酒精成瘾可能具有遗传的可能性。
这项研究不仅揭示了“借酒消愁愁更愁”的神经机制,还为治疗 AUD 与抑郁症共病提供了新方向。Menin-GAT1通路的激活能够有效降低酒精偏好和抑郁症状,提示其作为潜在治疗靶点的巨大潜力。这些发现为开发针对 AUD 和抑郁症共病的精准治疗策略奠定了基础,同时也提醒公众,长期过量饮酒可能加剧情绪问题,需谨慎对待“以酒浇愁”的行为。

图3 Menin-GAT1通路调控酒精成瘾导致抑郁的机制
厦门大学医学院神经科学研究所张杰教授、上海交通大学袁逖飞教授以及厦门大学医学院神经科学研究所冷历歌教授为本论文的通讯作者。博士生陈贞磊、已毕业的硕士生杨尚臣以及冷历歌教授为本论文的共同第一作者。本研究工作得到国家重点研发计划项目、国家自然科学基金面上项目、中央高校基本科研业务费、神经与血管生物学教育部重点实验室开放基金等的资助和支持。
论文链接:https://www.nature.com/articles/s41380-025-03061-6
(医学院)