5月30日,厦门大学环境与生态学院张原野副教授(李庆顺教授团队)在生物的快速进化研究领域取得最新进展,相关成果以“Environment-induced heritable variations are common in Arabidopsis thaliana”为题发表于国际期刊《自然-通讯》(Nature Communications)上。该研究历时7年种植拟南芥7000余株,通过开展长期大规模实验首次发现环境诱导遗传变异的发生具有普遍性和规律性,其发生规律与转座子特征的相关性。该发现挑战了经典进化理论,提出了环境不仅是遗传变异的选择者还是遗传变异的诱导者的创新性见解。
进化理论的共识源于上个世纪30-40年代建立的“现代综合进化论”,认为遗传变异是缓慢地自发产生的,环境仅参与遗传变异的选择而不参与遗传变异的产生。事实上,理论发展初期便出现了与孟德尔遗传定律相悖的实验观测。遗传学家Dobzhansky(1935)发现亲本经历的环境会引起后代的表型变异,这种表型变化甚至能够稳定的遗传多个世代,被广泛地称为代际效应。McClintock(1950)发现了基因组的跳跃元件——转座子,提出环境能够通过激活转座子的跳跃产生新的遗传变异。然而,当前代际效应和转座子领域研究仍停留在“偶然发现”阶段,未能形成新的规律性认识。探索环境诱导遗传变异的发生规律不仅有助于理解生物对环境变化的快速适应,也将为进化理论的发展提供关键证据。
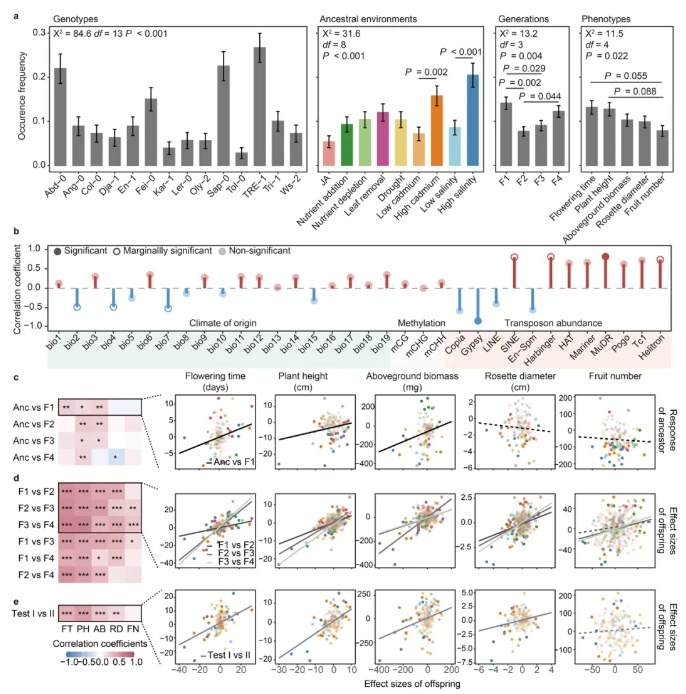
该研究建立了多基因型、多环境处理和多世代的代际效应长期实验体系,种植模式植物拟南芥(Arabidopsis thaliana)7000余株,通过表型和转录组分析获取环境诱导变异的普遍性和规律性的实证数据(图1)。

图1 实验设计
该研究在实验涉及所有基因型和环境中都检测到了环境诱导的后代的表型变异,有相当比例的变异可以遗传两个、三个和四个子世代。环境诱导的表型变异的大小在不同世代和不同的实验间具有可重复性。研究还发现环境诱导变异发生的频率主要由基因型决定,而基因型的基因组携带的转座子数量能够预测诱导变异发生的频率(图2)。因此,此项研究证实环境诱导的遗传变异具有普遍性、可重复性和规律性。

图2 环境诱导的可遗传表型变化的可预测性和可重复性
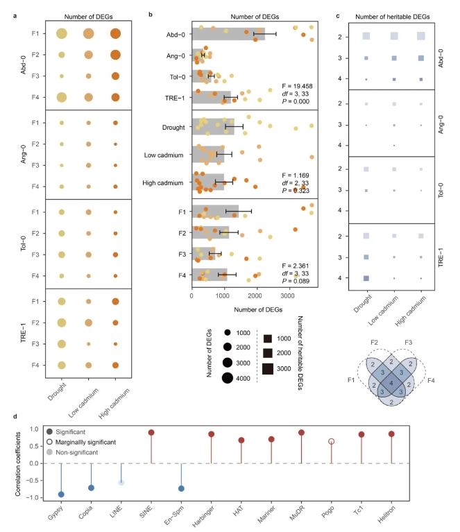
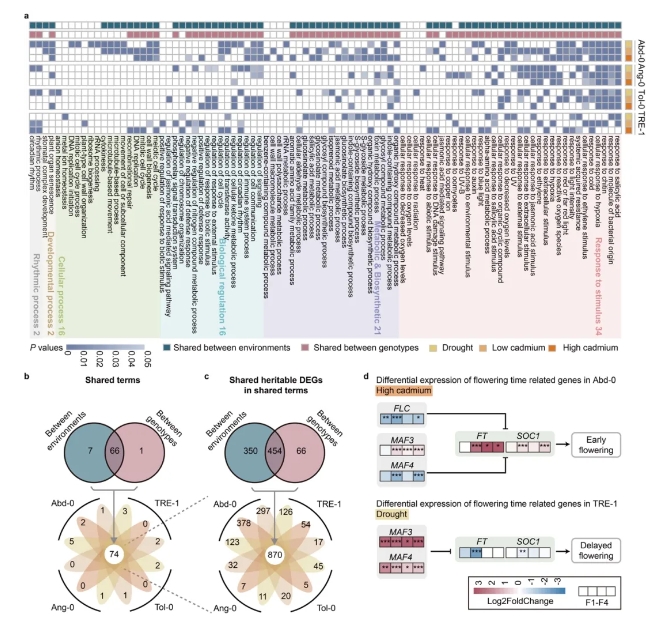
该研究还在所涉及的所有基因型和环境中都检测到了环境诱导的后代基因表达的差异,差异基因的数量主要由基因型及其携带的转座子数量预测(图3)。通过分析这些差异基因的功能发现,环境诱导的开花基因的表达变化能够解释后代花期的表型变化。环境诱导的差异表达基因的功能主要富集在胁迫响应的通路上,其上游富含某类家族的转座子(图4)。因此,全基因组表达和表型证据共同支持环境诱导的遗传变异具有普遍性和规律性,且环境诱导的基因表达变化就基因功能和位置而言不是随机发生的。

图3 环境诱导的可遗传基因表达变化及其可预测性

图4 环境诱导表达差异的基因功能和基因组位置特征
该研究通过长期大规模实验证实了环境诱导产生遗传变异的现象具有普遍性、可重复性和规律性,以此挑战了当前进化理论的共识,提出了环境不仅是遗传变异的选择者还是遗传变异的诱导者的创新性见解。此外,环境诱导变异的普遍发生将缓解既有遗传变异对快速适应的限制,对解析和预测生物响应快速环境变化具有重要意义。
我院张原野副教授为论文的通讯作者,博士生林晓荷、殷俊杰和硕士毕业生王伊凡为论文的共同第一作者,其他作者包括团队硕士毕业生姚静等。我院李庆顺教授、捷克科学院Vit Latzel教授和德国图宾根大学Oliver Bossdorf教授参与了本论文的指导和讨论。
该研究获得国家自然科学基金面上项目(32371558、32071485)以及中央高校基本科研业务费专项资金(20720210075)的资助。
(环境与生态学院)